生物膜因能附着于软组织,在癌症、上呼吸道感染等多种疾病的进展中发挥重要作用。尽管平面基底上影响生物膜形成的因素已得到广泛研究,但对 3D 基质中生物膜的生长及相互作用的了解仍有限。由于3D生物膜比2D生物膜更复杂且更难治疗,开发能密切模拟软组织中天然细菌群落化学和力学特性的生物膜模型,对于研发下一代抗菌化合物和疗法至关重要。FAMU-FSU工程学院化学与生物医学工程系Subramanian Ramakrishnan教授和 Jamel Ali教授团队,采用挤出式生物打印,通过构建两种藻酸盐基水凝胶并封装不同浓度的鼠伤寒沙门氏菌,旨在理解三维基质环境中粘弹性效应对生物膜的影响。该文章名为“Rheological Characterization and 3D Fabrication of Artificial Bacterial Biofilms”,发表在ACS Biomaterials Science & Engineering。结果表明,水凝胶表现出剪切稀化行为,并且细菌浓度增加到1×107CFU mL-1对水凝胶前驱体模量和低剪切粘度没有显着影响。然而,将细菌浓度提高到1 × 1010CFU mL-1显着降低水凝胶剪切粘度和模量。利用基于挤出的生物打印,最佳打印参数(Pr > 0.8)在4天的孵育期内对细菌活力的影响最小(>80%)。此外,随着时间的推移,较低浓度的细菌比细胞浓度较高的水凝胶形成更大的聚集体。总之,3D生物膜生长取决于初始细菌密度和基质刚性影响。进一步开发物理化学调整的生物打印细菌群落将有助于了解其3D环境中的细菌相互作用,并为构建包含生物膜的体外组织模型用于高通量药物筛选提供技术支撑。

一、背景介绍
细菌常以包裹在胞外聚合物(EPS)中的生物膜形式存在,使其能抵抗恶劣环境和抗菌治疗,导致严重感染(如囊性纤维化、癌症相关感染)并定植于植入物或软组织(如胆囊、肺)。鼠伤寒沙门氏菌(S. Typhimurium)是此类典型病原体,其生物膜可扩散至深部组织。
			传统生物膜研究多在琼脂等平面基底上进行,揭示了基底刚度等因素对形态的影响。然而,这些模型无法模拟慢性感染中常见的、嵌入3D环境(如软组织)的生物膜特性及其增强的耐药性。早期将细菌封装在3D水凝胶(如海藻酸盐)中的研究显示出更高的生理相关性,但仍受限于营养/氧气梯度问题。
			
				3D生物打印技术,特别是挤出式打印,为解决上述局限提供了潜力。它可精确制造复杂3D结构,模拟天然组织环境。基于藻酸盐和明胶等天然聚合物的生物墨水被广泛探索,但将其用于打印活菌(LM)或生物膜模型仍在发展中,对高细胞密度下生物墨水流变学特性及其如何影响3D环境中生物膜生长的理解尚不足。本研究利用挤出式生物打印,在类组织培养条件下构建3D鼠伤寒沙门氏菌生物膜模型。重点研究了,不同初始细菌浓度对两种分子量藻酸盐水凝胶前体流变特性和可打印性的影响。 聚合物分子量和初始细菌密度对细菌存活率、聚集体形成及形态的影响。结果表明,添加不同浓度的细菌对两种藻酸盐前体的流变特性无显著影响,均能实现高可打印性。该3D打印生物膜模型为研究病原菌在类软组织材料中的相互作用及未来高通量药物筛选提供了新平台。
				

						采用SunP Biomaker V2进行基于挤出的3D生物打印。水凝胶被打印为10×10×1 mm的结构,该结构通过CAD软件预先设计,采用直线填充模式,填充密度为20%,层高达0.5 mm。 将无细胞水凝胶装入3 mL注射器中,在25°C条件下,使用22号锥形尖端针头(内径=0.41 mm)进行打印。为表征水凝胶的可打印性,将水凝胶样品逐层打印在1 mm厚的载玻片上,通过成像评估丝宽和孔径大小。研究了三种初始接种浓度的鼠伤寒沙门氏菌(1×105、106、107CFU/mL)用于打印载菌结构。将所需浓度的细菌离心pellet,重悬于50 μL 1×PBS中,加入3 mL水凝胶溶液,并用立体移液管反复抽吸混合。载菌水凝胶支架的打印速度为5 mm/s,挤出速率为0.6 mm3/s。生物打印结构用5%(w/v)CaCl₂溶液交联4分钟,用PBS溶液冲洗两次,然后在添加10% FBS的DMEM培养基中,于37°C、5% CO2条件下培养。随后对载菌结构进行为期4天的培养成像。
 三、结果与讨论
					
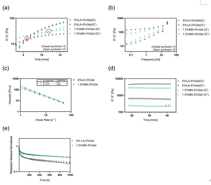
3.1 水凝胶的流变学


										图2. 未包埋细菌的水凝胶前驱体流变特性。
										
3.2 封装细菌浓度的影响

图3. 包埋不同浓度鼠伤寒沙门氏菌的水凝胶前驱体流变特性。
3.3 细菌浓度对水凝胶可打印性的影响
在固定打印参数(速度5 mm/s,挤出速率0.6 mm3/s,温度25°C)下评估了负载不同浓度鼠伤寒沙门氏菌(0至1×107 CFU/mL)的两种水凝胶的可打印性。使用孔隙因子(Pr)评估打印结构完整性(Pr ≈ 1表示稳定,Pr ≪ 1表示过稀扩散,Pr ≫ 1表示过稠断丝)。结果显示(图4),所有测试浓度的水凝胶均成功打印且结构稳定(Pr值接近1)。然而,随着细菌浓度增加,两种水凝胶的Pr值均呈现轻微下降趋势,5%LA-5%Gel: Pr从1.02 (无细菌)降至0.96 (1×107CFU/mL)。1.5%MA-5%Gel: Pr从0.96 (无细菌)降至0.88 (1×107 CFU/mL)。细菌浓度 > 1×107CFU/mL (如1×1010 CFU/mL)的水凝胶未评估打印性,因其流变学性质(低剪切粘度)可能导致不稳定。

图4. 细菌浓度增加对5% LA-5% Gel和1.5% MA-5% Gel两种水凝胶可打印性的影响。
3.4 细菌浓度对存活率与生物膜形成的影响
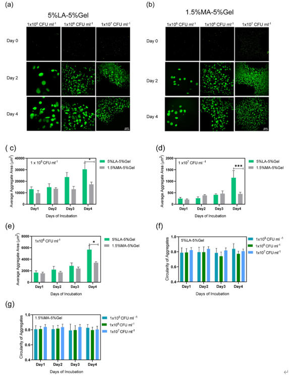
						封装于两种水凝胶(5%LA-5%Gel和1.5%MA-5%Gel)中的鼠伤寒沙门氏菌在4天培养期内均表现出高存活率(>80%),且两者间无显著差异(图5c,d)。菌落大小受初始细菌浓度和水凝胶刚度共同影响,低初始浓度(1×105 CFU/mL)形成的微菌落显著大于高浓度(1×107 CFU/mL),例如在5%LA-5%Gel中,低浓度菌落第4天平均面积(30,339 μm2)比高浓度菌落大了约4个数量级(图6c)。同时,较硬的5%LA-5%Gel(模量~4.7 kPa)中的平均菌落面积也大于较软的1.5%MA-5%Gel(模量~2.7 kPa),但低浓度导致更大菌落的趋势在两种凝胶中均一致(图6c)。菌落形态(圆度)主要受初始浓度影响,高浓度(1×107 CFU/mL)的聚集体在前3天表现出更高的圆度值(更接近圆形)(图6f,g)。菌落发展过程表现为,培养初期(第0天)为分散单细胞(图7),4天后发育成大型密集菌落。值得注意的是,微菌落更大的5%LA-5%Gel水凝胶降解更快,导致其打印结构在4天内解体,而1.5%MA-5%Gel结构保持较好。
					

图5. 随时间变化水凝胶打印结构中细菌的存活情况

图 6. 5% LA-5% Gel和1.5% MA-5% Gel水凝胶打印结构中细菌聚集体的形态变化与发育过程。
四、讨论
本研究开发了基于藻酸盐-明胶水凝胶的3D生物打印平台,用于模拟类软组织环境中鼠伤寒沙门氏菌生物膜的形成。发现特性两种不同分子量藻酸盐的水凝胶(5%LA-5%Gel较硬且松弛快,1.5%MA-5%Gel较软且松弛慢)在交联前流变性质相似,但交联后力学性能差异显著。细菌在浓度 ≤ 1×107 CFU/mL时,细菌对水凝胶流变性和可打印性(孔隙因子Pr ~ 1)影响甚微,但浓度高达1×1010 CFU/mL时显著降低模量并增强剪切稀化,表明微观结构改变。封装细菌在两种凝胶中4天内均保持高存活率(>80%),且菌落大小受初始浓度和水凝胶刚度协同调控,低初始浓度和较硬的5%LA-5%Gel环境均促进形成显著更大的微菌落。这种差异可能与细菌运动受限、耗竭/桥联聚集机制相关,而水凝胶的刚度与应力松弛特性(5%LA-5%Gel的高刚度结合快速松弛)共同创造了利于大菌落形成的微环境。该平台揭示了基质力学特性与细菌行为(存活、聚集、形态)之间的复杂双向相互作用,为研究生物膜在生理相关3D环境中的行为及开发抗菌策略提供了重要工具。
五、结论
本研究明确了细菌浓度对藻酸盐基水凝胶的关键影响。初始浓度≤ 1×107 CFU/mL时,水凝胶流变特性和可打印性(基于挤出)几乎不受影响。然而浓度> 1×107 CFU/mL会显著增强剪切稀化行为并降低打印分辨率,强调了精确控制细菌负载量对维持生物打印所需流变性能的重要性。在3D受限环境中,生物膜聚集体的生长受初始细菌浓度和水凝胶硬度协同调控,在更硬且具有特定应力松弛特性的水凝胶中,较低的初始接种浓度会形成更大的生物膜聚集体。这些发现为设计调控水凝胶-细菌相互作用的生物材料(用于组织工程、伤口愈合等生物医学应用)提供了重要见解,并为开发基于力学调控水凝胶的先进生物膜系统奠定了基础。
六、参考文献